15 МАРТА - РЕФЕРЕНДУМ

Биологи выяснили, почему человеческий мозг больше обезьяньего

ПОДЕЛИТЬСЯ

Биологи выяснили, почему человеческий мозг больше обезьяньего Фото:elements.envato.com

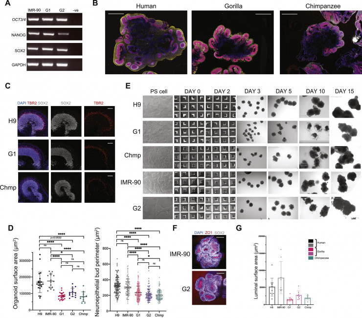
Британские биологи в ходе нового исследования установили причину, почему человеческий мозг больше, чем у обезьян, передает Tengrinews.kz со ссылкой на Daily Mail.


Британские биологи в ходе нового исследования установили причину, почему человеческий мозг больше, чем у обезьян, передает Tengrinews.kz со ссылкой на Daily Mail.

Исследователи из Лаборатории молекулярной биологии Медицинского исследовательского совета (MRC) в Кембридже собрали клетки людей, горилл и шимпанзе и создали условия, имитирующие среду внутри зародыша, и вырастили при помощи стволовых клеток миниатюрное подобие мозга. Исследование показало, на каком этапе развития и как человеческий мозг обретает в три раза больше нейронов, чем у обезьян.

Cell

Оказалось, что нейроны человека, приматов и грызунов в зародышах развиваются по-разному: у людей и шимпанзе - медленнее, у крыс и мышей - быстрее. Этот процесс у грызунов занимал менее суток, у шимпанзе и горилл - около пяти дней, у человека - порядка недели.

Скорость развития нейронов в зародышах ученые связали с активностью гена ZEB2 и связанных с ним участков ДНК. Так, у приматов он начинает активироваться раньше, у людей - намного позже.

Cell

Биологи доказали свою гипотезу, искусственно замедлив включение этого гена в клетках горилл и простимулировав его активацию в стволовых клетках человека, что привело к существенному увеличению в размерах искусственно выращенного мозга горилл и к обратному результату в человеческой ткани мозга.

"Это одно из первых представлений о том, чем отличается развивающийся человеческий мозг, что отличает нас от наших ближайших ныне живущих родственников. Самая потрясающая разница между нами и другими обезьянами заключается в том, насколько невероятно большой наш мозг", - отметила доктор из Лаборатории молекулярной биологии MRC Мэдлин Ланкастер.

Ранее ученые выявили еще одно сходство людей и обезьян, обнаружив человеческую модель поведения в отношениях у шимпанзе.

Хочешь получать главные новости на свой телефон? Подпишись на наш Telegram-канал!

Tengrinews.kz также есть в Aitu! Добавляйтесь к нам!

Tengrinews
Читайте также

Курс валют

 497.3  course up  588.03  course up  6.47  course down

 

Погода

location-current
Алматы
А
Алматы -3
Астана -21
Актау -1
Актобе -19
Атырау -6
Б
Балхаш -18
Ж
Жезказган -21
К
Караганда -27
Кокшетау -24
Костанай -4
Кызылорда -28
П
Павлодар -30
Петропавловск -20
С
Семей -7
Т
Талдыкорган -1
Тараз 3
Туркестан -18
У
Уральск -16
Усть-Каменогорск 6
Ш
Шымкент -16

 

Редакция Реклама
Социальные сети